Scaling financial literacy and design operations to reduce processing time by 70% for 1.5m members

Background

Smart Pension is a mobile-first service application that helps users manage their pension savings during their working years.

A mix of offline and online workflows made processes time-consuming, and the big decisions even more daunting.

Challenge

Lead the content strategy for the product redesign, creating compliant and conditional user journeys and interactions.

CLIENT

Smart Pension

INDUSTRY

Financial services

TEAM

Product, Engineering, UX Design, UI Design, UX Research, Legal, Compliance

Outcomes

✅ 70% faster processing times through consolidated and simplified flows

✅ Optimised mobile-first experiences for mobile and touch interactions

✅ Reduced customer service dependencies

✅ Increased user comprehension and confidence in testing

✅ Delivered regulatory and policy-compliant journeys

✅ Established content patterns used across services and teams

Understanding our customers through research and analytics

Smart Pension is a corporate provider, so employees automatically become our service users. This made it critical to understand their expectations, needs, and pain points in managing pensions and making financial decisions.

I partnered with UX researchers to:

  • Conduct user interviews and usability testing
  • Use analytics to identify high-friction moments in existing flows
  • Align research findings with gaps in our knowledge base
  • Map policy and competitor needs and constraints
  • Validate content comprehension through structured testing

Bringing teams together

We had insights, but our:

  • Compliance team saw the risk of semantic drift
  • Engineering team saw scope creep
  • Designers saw compromises in experiences.

I brought everyone together to design around "how might we" questions.

We used this sprint to align our priorities, put plain language to work, explore simple patterns, and shift from gatekeepers to collaborators.

Designing user flows to solve edge cases

With the team on the same page, I worked with UX Designers to:

  • Align our requirements with key improvements
  • Define our architecture and journeys
  • Analyse potential edge cases
  • Consider our organising principles and patterns.

Making plain language and numbers a product strategy

Pensions are full of complex subjects.

I worked with compliance and legal SMEs to turn big ideas into simple steps.

I used flows to unpack how subjects and terms would be presented to the user. This became a practical way to contextualise our taxonomy.  

This was especially important when explaining complex concepts, like pension contributions, tax benefits, and tax relief.

While I inherited a style and tone, these sessions helped refine language and agree on our preferred terms.

Designing operations and service infrastructure

The redesign revealed we were outgrowing our design system and we had to make ambitious requirements incremental and manageable.

As the Content Design and UXOps Lead, I led the working group to:

  • Simplify how we manage Figma flows and handover
  • Design compliance reviews and versioning
  • Triage and iterate with product and engineering.

Testing hypotheses with real users

I worked with researchers to test content comprehension with real users, tracking sentiment to identify friction points and prioritise redesign.

After launch, I continued monitoring performance to identify iteration opportunities.

This data-informed approach allowed me to continuously improve the experience, which also helped us plan the onboarding of new services. 

How I made an impact

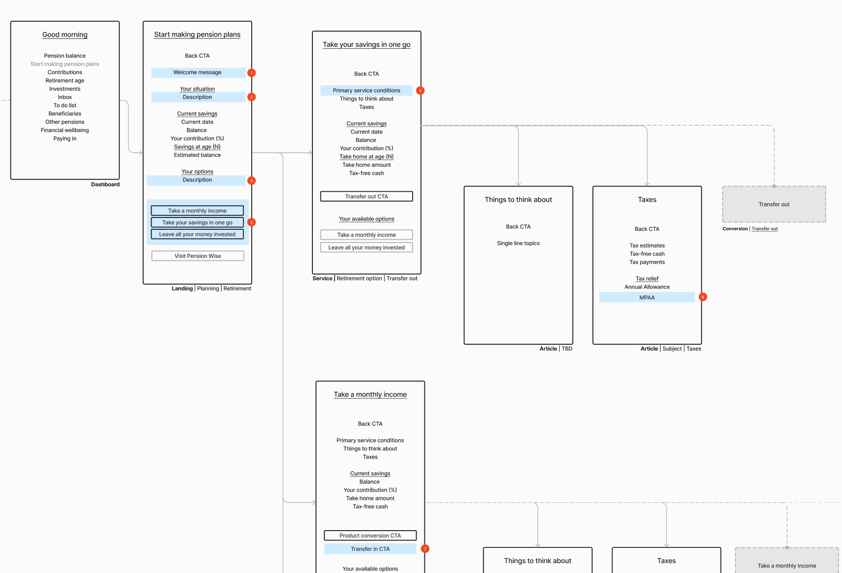
Mobile-first experiences designed for comprehension and action

Research and analytics showed the need for information architecture and visual hierarchy to support mobile and touch interactions.

I developed flows using: 

  • Progressive disclosure that breaks complex pension decisions into steps rather than dense desktop pages.
  • Scannable hierarchies that use consistent structures to condition comprehension, action, and completion.
  • Touch-optimised flows designed for thumb navigation and built for simple transitions between use cases.
Portfolio - RO-take-your-savings (1)

Patterns that scale across services

Our new operations helped us to support a backlog of incoming services.

I used our new operations playbook to support design crits, onboard squads, and document learnings in reusable guidance.

Why it matters

By collaborating with product, engineering, and compliance, I helped 1.5m customers make complex pension investment decisions.

From choosing contribution levels to understanding investment risk and returns, this work empowered customers to take action in confidence.

Shopping Basket